提到试管婴儿,有的人认为是这样的
(图片来源于网络)还有的人认为是这样的
(图片来源于网络)以上这些想法也太科(脑)幻(洞)啦!
什么是试管婴儿?
“试管婴儿”是体外授精-胚胎移植(IVF-ET)的俗称。它指将卵子人工取出,在体外的“试管”(培养皿)里与精子自然会合、受精,或在体外经显微注射受精;然后继续在“试管”内培养形成多细胞胚胎,最终移植回母体子宫腔里生长发育的过程。
什么是1、2、3代试管婴儿?
第1代试管婴儿大名:体外受精和胚胎移植 英文名:IVF-ET
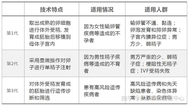
第1代试管婴儿就是IVF-ET,即体外受精与胚胎移植技术。就是将患者夫妇的卵子与精子取出于体外,在实验室的培养皿内受精并发育成胚胎后移植入患者宫腔内,使其着床,达到妊娠目的,俗称“第1代试管婴儿”。这是国内绝大部分生殖中心都能做的辅助生殖技术。
这种技术适合精液质量较好的患者,通常单纯输卵管因素不孕或轻度少弱精的夫妇较为适合。缺点是对于因为天生弱精、畸精、无精而需要试管婴儿辅助得到自身健康宝宝的夫妇,第一代无法解决其问题。
(图片来源于网络)第2代试管婴儿
大名:胞浆内单精子显微注射 英文名:ICSI第2代试管婴儿技术绝对是男同胞的福音,它的主要特点是可以把单个精子注射到卵细胞的胞浆内,从而使精子卵子受精。简单来说,就是大大改善了“受精”的环节。如果取出的精子和卵子不能主动完成受精,那么,医生就要用“2代试管技术”帮它们一把了。
相比较第1代试管婴儿,第2代试管婴儿仅需数条精子,特别适合严重的男性不育。
(图片来源于网络)第3代试管婴儿
大名:胚胎植入前遗传学诊断英文名:PGD
第3代试管婴儿技术是指经体外受精发育而来的胚胎在行移植前,借助于显微操作系统获取胚胎的一部分卵裂球或细胞,将获取的少许细胞进行遗传学检测,以判断对应胚胎是否存在明显异常,最终根据检测结果挑选正常胚胎进行移植,防止遗传病传递的方法。
(图片来源于网络)试管婴儿每一代技术会适用不同的人群。所谓对症下药,试管婴儿技术也是如此,我们要“对症用不同的试管婴儿技术”,既省钱又省事。
到底怎么选择呢?快看下面这张表!
不过,无论是第1.2.3代试管中的哪一代,都无好坏之说,只不过是主攻方面不一样而已,而患者适合做哪一代试管,不能全凭患者主观感受,要经过专业医生咨询、检查、诊断后,根据个人的具体不孕原因和具体情况来酌情选择。


网友评论
最新评论