做试管婴儿或人工授精前,夫妻双方必须做全面的身体检查,排除不利于怀孕的因素,比如患者一般状态、全身代谢状况、是否存在感染性因素、有无内分泌相关疾病(如甲状腺功能异常、血糖情况)、妇科常规筛查及男方相关检查等,必须保证女性身体条件是适合怀孕的情况下才会给患者做试管婴儿或人工授精。
女方术前检查项目
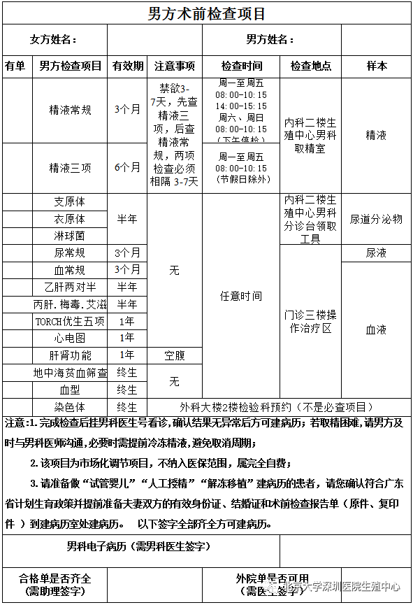
男方术前检查项目
术前检查项目有检查单位和检查时限的要求,有些项目必须在本院检查,有些检查项目三甲医院通用,有的时限是三个月、六个月或者一年有效,请患者朋友自行注意,具体事项可咨询医生助理或分诊台。
检查结果全部出来后,女方看女科医生,男方看男科医生。如果发现异常需要先治疗,纠正后才可以进行助孕治疗。
若平时有熬夜、抽烟、酗酒等不良习惯就要赶紧改正。健康的爸爸妈妈才能生出健康的宝宝哦!


网友评论
最新评论